发布日期:2023-08-30 来源: 浏览次数:8138
下载链接:安徽省农垦事业管理局2022年度部门决算
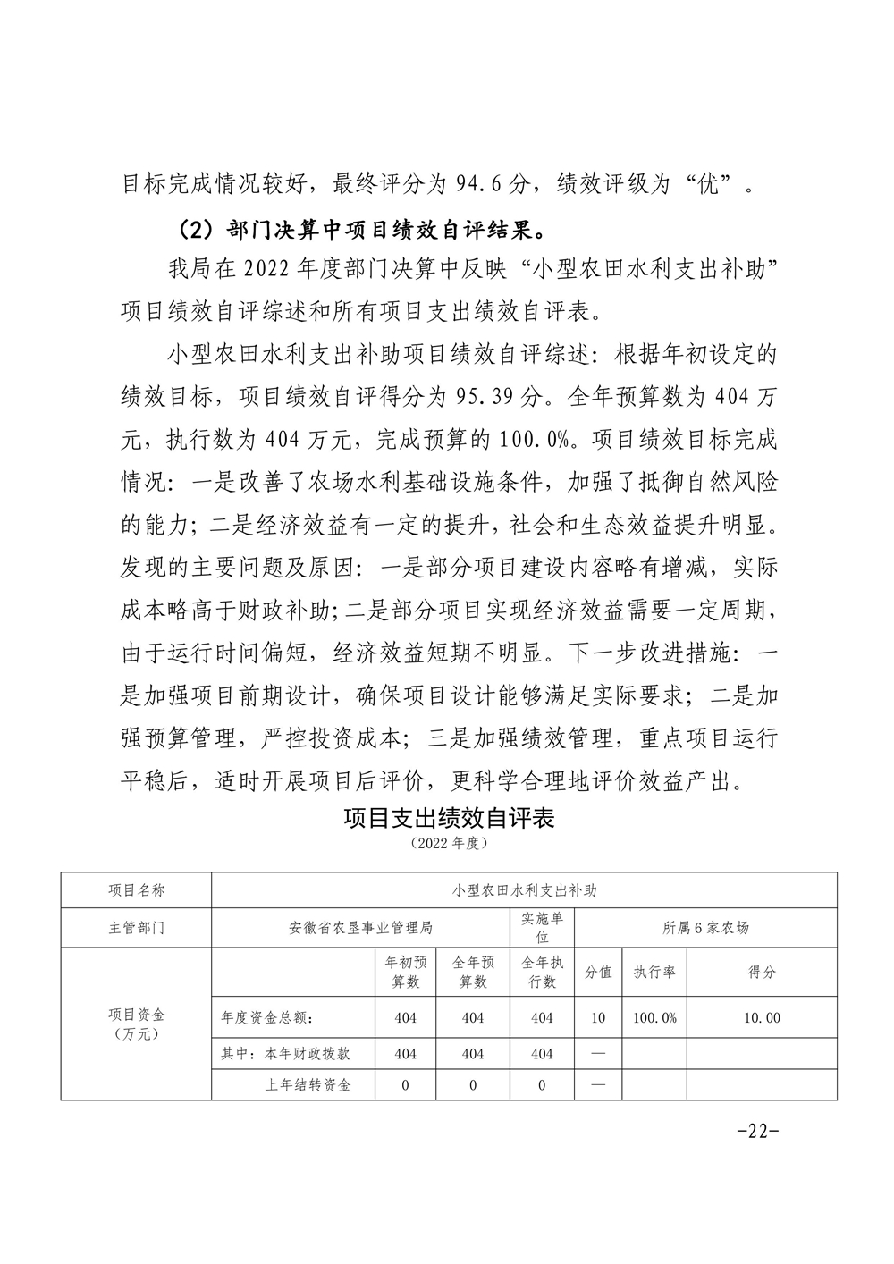
附件:2022年度项目支出绩效自评表及淮南农场有限公司灌溉工程改造及配套项目绩效评价报告